面对生病的爱鱼,是应该把药倒入水中,还是想办法让它吃进去?
当爱鱼生病时,选择正确的给药方式,和治疗本身同样重要。用错了方法,不仅无效,还可能加重病情。在鱼类治疗中,“药浴”和“内服” 是两种最核心的给药途径,它们原理不同,各司其职。
今天,我们就来彻底搞懂这两种方法,让你在关键时刻能做对选择。

01 药浴:让药物通过水体“浸泡”起效
药浴,顾名思义,就是将鱼浸泡在按一定比例稀释的药液中,让药物主要通过鱼的体表、鳃部和口腔黏膜吸收,从而在局部或全身产生治疗效果。
它的作用原理类似于“药膏”或“外用洗液”。药物溶解在水中,直接接触并作用于病灶部位。
适用情况(治“外”为主)
药浴主要针对体表和鳃部的疾病,以及一些全身性的浅表感染:
-
体外寄生虫感染:如白点病(小瓜虫)、车轮虫病、指环虫病、锚头蚤等。药物直接杀死或驱离体表寄生虫。
-
体表细菌/真菌感染:如烂鳍烂尾病、水霉病(棉絮状)、轻度立鳞、体表溃疡等。药物直接接触创面,抑制病原。
-
鳃部感染:如细菌性烂鳃、鳃霉病、鳃部寄生虫。药物通过鳃部的水流交换直接作用于病灶。
-
新鱼检疫与消毒:在合缸前,用药浴杀灭可能携带的体表病原。
操作关键与注意事项
-
必须使用治疗缸:绝不可在主缸下药,以免破坏生态系统。治疗缸应配备加温、充氧设备。
-
精确计算剂量与水量:这是成功的关键。准确测量治疗缸的水体容积(升),严格按照药品说明计算药量。
-
控制时长:分为长期药浴(数日至一个疗程,需每日换水补药)和短期药浴(高浓度浸泡15-30分钟,风险高,需密切观察)。
-
密切关注鱼的反应:如出现急促呼吸、翻滚、失衡等应激反应,需立即换水抢救。

02 内服:让药物通过消化系统“吸收”起效
内服,是指让鱼将药物吃进体内,通过肠道吸收进入血液循环,从而作用于全身或特定内脏器官。
它的作用原理类似于“口服药”或“打针”。药物经吸收后,由内而外地发挥作用。
适用情况(治“内”为主)
内服主要针对内脏器官的感染和体内寄生虫:
-
肠道与内部细菌感染:如细菌性肠炎(常伴随白便、肛门红肿)、腹水、内脏型败血症等。
-
体内寄生虫:如肠道内的六鞭毛虫、线虫、绦虫等引起的消瘦、腹胀、空心便。
-
特定系统性疾病:如头洞病(常需甲硝唑内服),以及一些需要全身给药的严重感染。
操作关键与注意事项
内服的操作难度和风险通常高于药浴。
-
首选:制备“药饵”
-
方法:将药物(片剂需研磨成极细粉末)均匀混合在鱼爱吃的食物中,如泡软的饲料、虾肉泥。
-
优点:相对自然,应激小。
-
难点:病鱼可能拒食;药物可能在水体中溶失。
-
-
强制:灌服
-
方法:将鱼轻轻固定,用钝头小注射器或滴管,将稀释好的药液缓慢滴入其口腔深处。
-
优点:确保药量精准。
-
难点:操作要求高,风险极大(易造成机械损伤和严重应激),仅建议在经验丰富者指导下进行。
-
-
药浴吸收(间接内服)
-
方法:有些药物(如某些抗生素)可通过鳃部和体表少量吸收,但效率远低于肠道,仅作为辅助或无法进食时的备选。
-

03 核心对比:一张表看清本质区别
为了帮助你快速理解和决策,我将两种方法的核心差异总结如下:
| 维度 | 药浴 (浴疗) | 内服 (口服/药饵) |
|---|---|---|
| 作用途径 | 水体 → 体表/鳃部吸收 | 口服 → 肠道吸收 → 血液循环 |
| 核心原理 | 由外而内,局部或浅表全身作用 | 由内而外,全身系统作用 |
| 主要针对 | 体表疾病:寄生虫、真菌、细菌感染 | 体内疾病:肠炎、内寄、内脏感染 |
| 操作难度 | 较低。关键在于计算准确,环境可控。 | 较高。需制备药饵或进行高风险灌服。 |
| 优点 | 操作相对简单,对不进食的病鱼也可用。 | 针对性强,直接作用于内部病灶。 |
| 缺点/风险 | 对硝化系统破坏大(需隔离);对内部病效果有限。 | 病鱼拒食则无效;灌服操作风险极高。 |
| 代表药物 | 亚甲基蓝、黄粉、白点净、敌百虫 | 甲硝唑、土霉素、专用内寄药 |
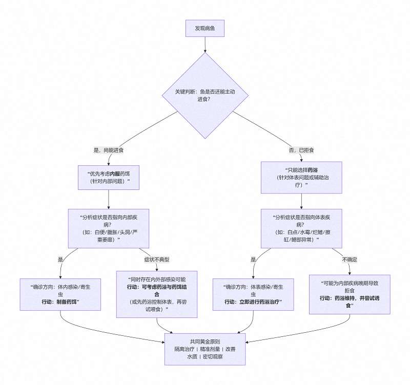
04 如何选择?给你的决策流程图
当鱼生病时,你可以遵循以下逻辑来选择治疗方法:

最后牢记:无论采用哪种方法,都必须遵循以下黄金原则:
-
隔离操作:在治疗缸中进行,保护主缸生态。
-
水质为先:治疗期间保持水质清洁(每日换水),为病鱼康复提供基础。
-
剂量精准:使用工具精确计量,宁少勿多。
-
持续观察:记录用药过程和鱼的反应,及时调整。
希望这篇文章能帮助你建立清晰的思路。在鱼病治疗中,用对方法,有时比用对药更重要。 愿你成为一名从容、科学的养鱼人。
未经允许不得转载:阿正水族馆 » 鱼病治疗两板斧:药浴与内服,你用对了吗?

鱼病诊断第一步:一眼分清细菌、真菌还是寄生虫!
每天1分钟看这5点,雷龙鱼病早发现!
爱鱼眼睛凸出,是“卖萌”还是“重病”?阿正水族馆教你一眼看穿突眼病
驱虫治疗后,及时换水清砂为何是生死关键?阿正水族馆专业解析
如何判断是否需要使用广谱驱虫药进行预防性驱虫?
发现鱼虱或锚头蚤这类大型寄生虫,如何安全摘除?
鱼体表面有透明粘液异常增多,可能是什么问题?
如何治疗由指环虫、三代虫等引起的鳃部或体表寄生虫病?
【副业兼职】抖音点赞+关注,轻松完成✅





评论前必须登录!
登陆 注册