看着鱼缸里游动的爱鱼,你是否也曾犹豫:要不要像给宠物狗驱虫那样,给它们也来个“预防性用药”?
许多观赏鱼玩家都面临这个纠结:不用药担心寄生虫爆发,盲目用药又怕伤了鱼、毁了水质。预防性驱虫绝非例行公事,而是一项需要精确评估风险的科学决策。

01 核心原则:预防性驱虫的本质是风险管理
首先要纠正一个常见误区:预防性驱虫 ≠ 定期例行下药。
它的本质,是在寄生虫爆发风险显著升高、且风险成本(可能死鱼)高于用药成本(可能的风险)时,采取的 “精准保险”措施。目标是降低特定高危情境下的发病概率,而非创造一个“无菌”环境。
滥用广谱驱虫药可能导致三重危害:1)药物直接损伤鱼体(尤其幼鱼、体弱鱼);2)破坏硝化系统,引发水质震荡;3)催生耐药虫株,让未来真正需要治疗时无药可用。
因此,每次决定前,请务必进行以下系统评估。
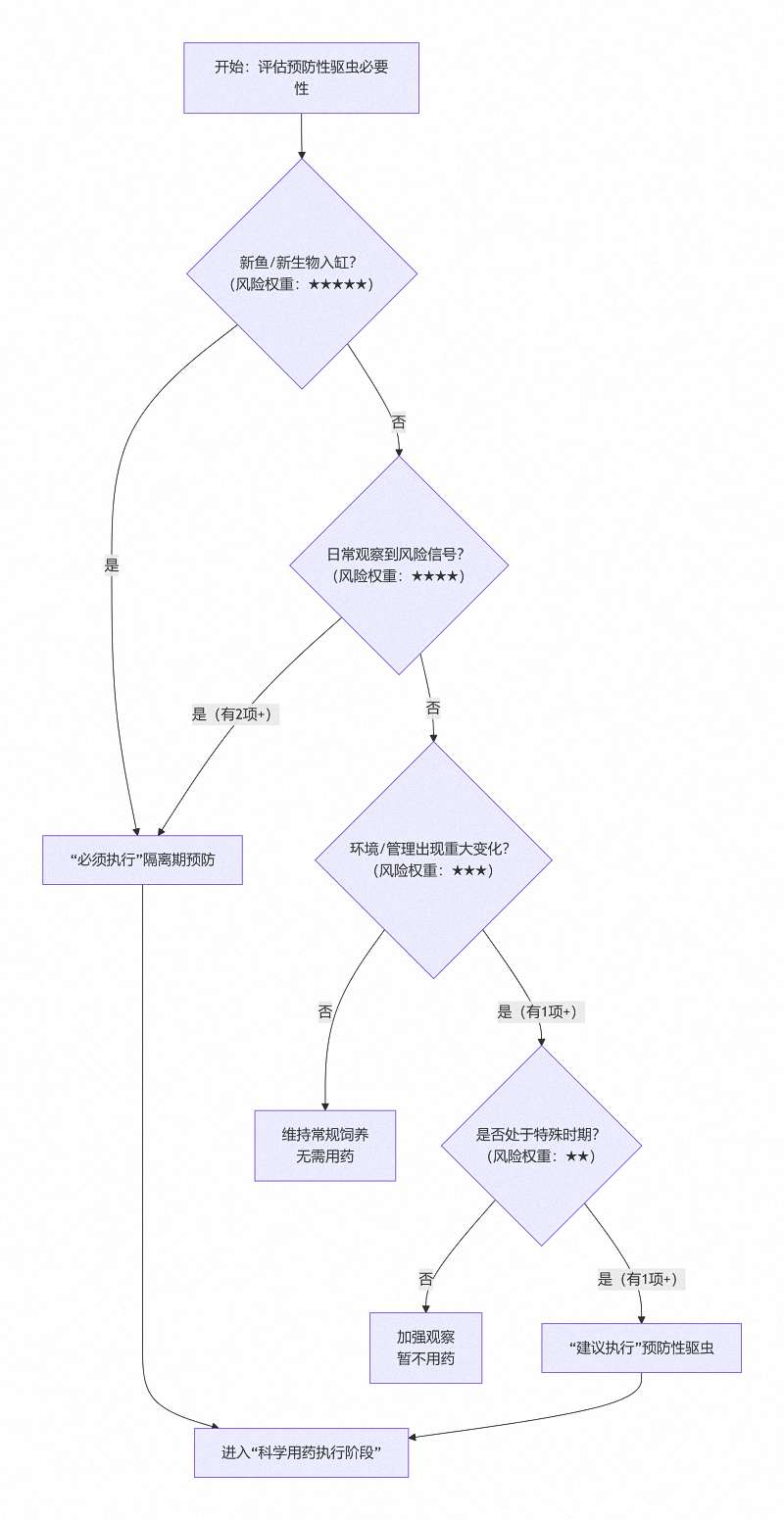
02 决策流程图:六个关键评估维度
是否需要预防性驱虫,取决于你对以下六个维度风险的综合判断。下图清晰地展示了从“零风险常规饲养”到“必须执行预防”的完整决策路径:

03 深度解析:各项评估维度的具体标准
上图展示了决策路径,以下是对每个评估维度的具体说明,帮助你做出准确判断。
维度一:新成员引入 —— 最高风险(权重:★★★★★)
这是最明确、最必要的预防时机。任何新鱼、活饵、水草、甚至来自其他鱼缸的造景,都可能携带寄生虫或虫卵。
-
标准操作:所有新鱼必须进入专用检疫缸,观察至少 2-3周。
-
用药决策点:无论有无症状,都应在检疫期内进行至少一次完整的预防性驱虫。这是成本最低、效果最好的预防,能将绝大多数病原挡在主缸之外。
维度二:日常观察信号 —— 高风险(权重:★★★★)
即使没有新鱼引入,日常的细微观察也能揭示风险。如果你观察到以下2个或更多信号叠加出现,风险等级显著升高:
-
异常行为:偶尔(非持续)出现轻微蹭缸、抖动鱼鳍、或呼吸略促。
-
体表微小变化:体表粘液光泽度轻微不均,个别鱼鳍边缘有难以名状的不平整,但无白点、白毛等明显病症。
-
群体状态差异:整体摄食活跃,但有个别鱼只长期生长缓慢或体型偏瘦。
-
不明原因死亡:极偶尔出现零星死亡,死鱼体表无明显溃烂,死因存疑。
维度三:环境与管理变化 —— 中风险(权重:★★★)
环境剧变会严重削弱鱼群免疫力,让潜伏的少量寄生虫有机可乘:
-
水质重大波动:如换水量过大、清洗全部滤材、PH或硬度剧烈变化。
-
温度剧烈波动:加热棒故障、季节交替时温差控制不当。
-
饲养密度骤增:合缸或新生幼鱼导致密度短时间内大幅增加。
-
长途运输或惊吓:鱼只经历了长途搬运或严重惊吓,处于高度应激状态。
维度四:特殊时期考量 —— 低风险(权重:★★)
某些时期,鱼的抵抗力会自然降低,可酌情考虑加强预防:
-
繁殖前后:亲鱼在繁殖过程中体力消耗巨大,免疫力可能暂时下降。
-
季节交替期:尤其是春秋两季,自然水温波动期,寄生虫也易活跃。
04 科学用药:如何执行预防性驱虫?
一旦评估后决定用药,必须遵循科学方法,将风险降至最低。
第一步:药物选择
选择相对温和、广谱、对硝化系统影响较小的驱虫药。常见选择包括:
-
吡喹酮/阿苯达唑类制剂:对多种蠕虫(如指环虫、三代虫)有效,对鱼相对安全。
-
低剂量甲醛与孔雀石绿合剂(许多成品检疫药含此成分):广谱杀灭原生动物和某些蠕虫。
-
专用广谱检疫药:选择信誉良好的品牌,严格按“检疫剂量”使用。
第二步:环境准备与剂量控制
-
隔离缸操作:务必在检疫缸中进行。若无检疫缸,迫不得已需主缸操作时,必须移除活性炭等吸附性滤材。
-
精准剂量:使用预防剂量(通常为治疗剂量的1/2至2/3),切勿使用全效治疗量。
-
水质保障:确保水质良好(氨氮、亚硝酸盐为零),用药期间加强爆氧。
第三步:标准流程与观察
-
标准流程:一个预防周期通常为:第一天用药 -> 第三天换水1/3 -> 第五天再次用药 -> 第七天换水1/3后观察结束。具体遵循药品说明。
-
密切观察:密切关注鱼只反应。出现急游、浮头、体色剧变等应激反应,应立即换水稀释。
-
后续处理:结束后通过活性炭过滤或多次换水清除药物残留。
05 不盲目用药的日常终极预防
比任何药物都更强大、更安全的,是构建一个让寄生虫难以爆发的健康生态系统。
-
建立并坚守检疫制度:这是阻断病原入侵的最强防火墙,能消除90%以上的用药需求。
-
追求极致的水质稳定:稳定的水质是鱼类免疫系统的基石。避免一切剧变,比任何“补药”都有效。
-
科学喂养增强体质:提供多样化、营养均衡的饲料,偶尔添加大蒜素、维生素,打造鱼体自身的“金钟罩”。
-
降低环境应激:提供充足躲避空间、保持合理密度、避免突然的强光和噪音。
-
成为敏锐的观察者:每天花五分钟静静观察你的鱼。了解每一条鱼的正常状态,你就能在最早的时间发现最细微的异常。
经过系统评估,你可能会发现,大多数时候“按兵不动”、精心维护好一缸好水,才是对爱鱼更深沉的爱。而当你真正需要动用预防性驱虫药时,你已是一位能清晰陈述用药理由、风险预判和操作方案的理性鱼医。
最高明的“治疗”,是让鱼儿生活在无需治疗的环境里。 将每一次用药都视为一次严肃的医疗决策,而非轻松的例行公事,这是对缸中所有生命的尊重,也是一名真正的观赏鱼爱好者走向成熟的标志。
未经允许不得转载:阿正水族馆 » 如何判断是否需要使用广谱驱虫药进行预防性驱虫?



发现鱼虱或锚头蚤这类大型寄生虫,如何安全摘除?
鱼体表面有透明粘液异常增多,可能是什么问题?
如何治疗由指环虫、三代虫等引起的鳃部或体表寄生虫病?
雷龙鱼频繁蹭缸、急游、抖鳍?当心,它可能正在被寄生虫围攻!
除了白点病,鱼身上这些“灰尘”“绒样”斑点怎么办?一篇说清
白点病:从寄生到治愈的完整揭秘
鱼身上冒出一个个小白点?别急,这是常见的“白点病”!
水霉病如何安全有效地治疗?这份药物与步骤指南请收好
【副业兼职】抖音点赞+关注,轻松完成✅




评论前必须登录!
登陆 注册