发现爱鱼身上像撒了盐一样布满小白点?这很可能是水族饲养中最常见的寄生虫病。
如果你发现鱼儿的身体、鱼鳍甚至鳃盖上,突然出现一颗颗针尖大小、清晰可见的白色颗粒,并且鱼儿开始出现摩擦缸底、快速游动、食欲下降等异常行为,那么你的爱鱼很可能感染了 “白点病”。
这种病虽然常见,但传染性极强,如果不及时处理,可能迅速蔓延至全缸。不过好消息是,只要方法得当,白点病的治愈率非常高。
01 快速识别:这就是白点病
白点病,也叫小瓜虫病,是由一种名为多子小瓜虫的纤毛虫寄生虫引起的。它有几个鲜明的特点,可以帮助你快速判断:
-
典型外观:白色颗粒独立、凸起,大小均匀(初期约0.5-1毫米),像在鱼身上撒了盐或白糖。这与水霉病的“棉絮状”或细菌感染的“溃烂状”有本质区别。
-
发展迅速:病情发展很快,可能2-3天内就从零星几点发展到全身遍布。
-
行为信号:病鱼因体表瘙痒,会频繁出现 “擦缸” (用身体摩擦缸壁或底砂)和 “闪游” (突然快速窜动)的动作。
-
传播极快:这种寄生虫具有高度的传染性,一旦发现一两条鱼患病,全缸鱼都可能处于风险之中。
简单自检:如果白点只出现在眼睛上,可能是蒙眼病;如果白色物是一块块絮状或膜状,则可能是水霉或白云病。独立的颗粒状白点是白点病的核心标志。
02 病因与循环:小瓜虫的生命周期
理解病因是有效治疗的基础。小瓜虫的生活周期分为三个阶段:
-
滋养体期(寄生期):就是我们看到的小白点。虫子钻入鱼的皮肤或鳃丝下,吸取营养并生长,形成白色包裹。此阶段药物难以直接杀灭。
-
包裹期(脱落期):成熟后,虫体会主动脱离鱼体,落入水底或附着在物体上,形成一层包裹开始分裂繁殖。
-
掠食体期(自由游动期):包裹分裂成数百个幼小的、具有感染性的幼虫,在水中自由游动,寻找新的宿主。此阶段是药物攻击的黄金窗口期。
整个周期受水温影响巨大,在 25℃左右时,完成一代仅需3-4天。因此,治疗的关键在于打断其生命周期,尤其是在其最脆弱的自由游动期进行杀灭。
03 安全高效的治疗方案
治疗白点病的核心策略是 “升温加速周期 + 药物杀灭幼虫” 。以下是经过验证的安全步骤:
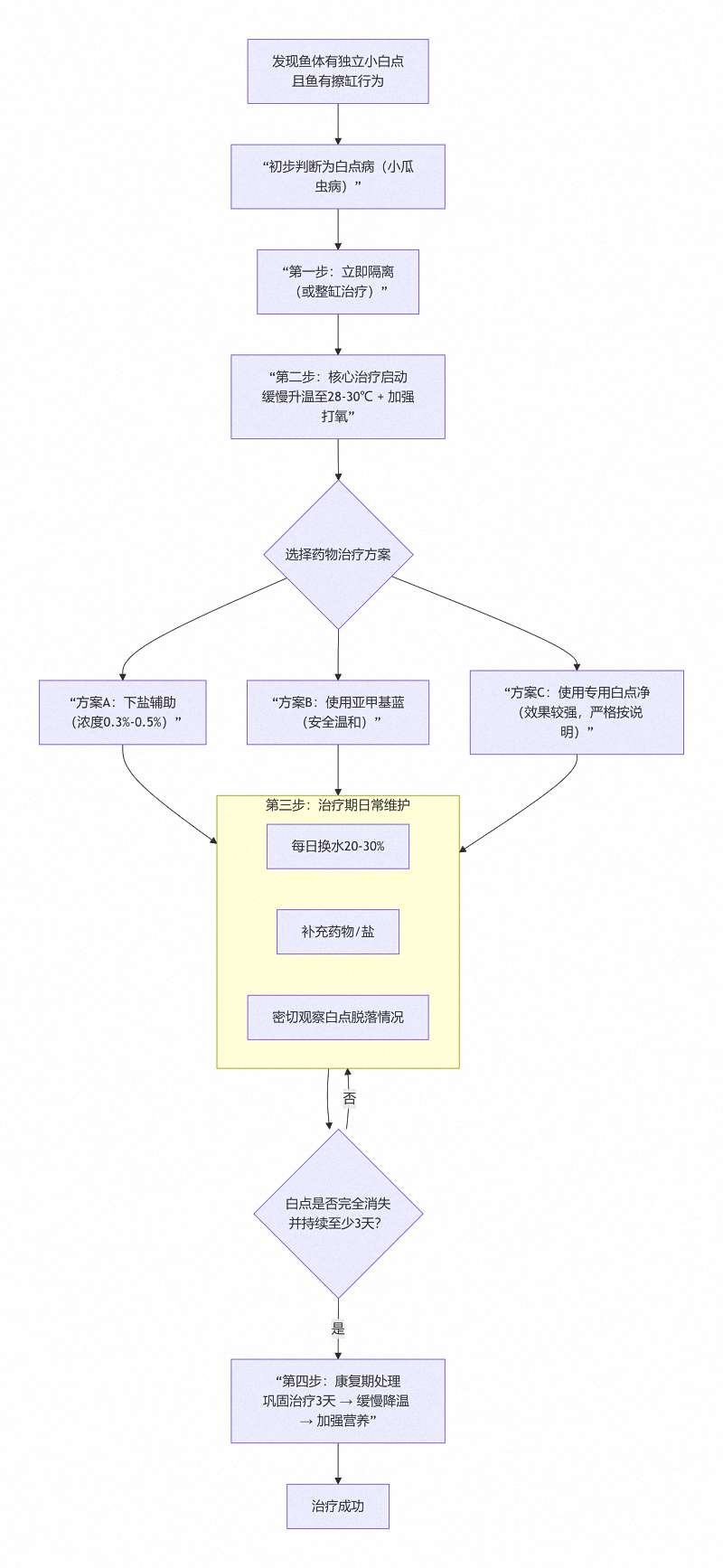
第一步:立即隔离与评估
-
隔离病鱼:如果条件允许,将病鱼移至治疗缸。如果已全缸感染,则需整缸治疗。
-
评估病情:若白点仅零星几点,鱼状态尚可,可立即开始治疗;若已全身密布、呼吸急促,则需温和启动方案。
第二步:核心治疗措施(“升温疗法”结合“药物疗法”)
这是治疗的关键,必须双管齐下。
| 措施 | 作用原理 | 具体操作与注意事项 |
|---|---|---|
| 升温 | 核心步骤。将水温缓慢提升至 28-30℃。高温能加速小瓜虫生命周期,使其快速从鱼体脱落进入水中,同时抑制其繁殖。 | 1. 缓慢升温:每2-3小时升高1℃,避免对鱼造成温差应激。 2. 持续恒温:保持目标温度至少7-10天,确保彻底杀灭多代虫体。 3. 加强爆氧:升温后水中溶氧下降,必须使用气泵持续增氧。 |
| 下盐 | 辅助手段。改变渗透压,减轻鱼体因寄生虫造成的体液流失负担,并轻微抑制寄生虫。 | 在治疗缸中,按 0.3%-0.5% 浓度(每升水加3-5克)下水族专用盐。对无鳞鱼(如清道夫)或水草缸慎用。 |
| 药物治疗 | 杀灭幼虫。使用安全有效的药物,杀灭水中自由游动的幼虫。 | 推荐选择: 1. 亚甲基蓝:相对安全,对鱼刺激小,适合轻度感染或敏感鱼种。 2. 专用白点净:选择可靠品牌,严格按说明书剂量使用,通常含有硫酸铜、孔雀石绿替代物等成分。 |
第三步:治疗期间的精细管理
-
每日换水:治疗期间,每日换水 20%-30% 。目的是吸走底部的包裹和虫卵,稀释水体中的幼虫浓度。换入的水必须等温、除氯。
-
补充药物:换水后,按比例补充因换水而稀释的药物,维持有效浓度。
-
密切观察:通常在升温加药后2-3天,可见白点开始大量脱落。需继续治疗直至至少连续3天未见任何新白点出现,方可认为治愈。
第四步:康复与复位
-
巩固治疗:白点消失后,继续维持治疗条件(温度、药物)至少3天,以防复发。
-
缓慢降温:在3-5天内,逐步将水温调回鱼只原有的适宜温度。
-
恢复体质:投喂优质饲料,帮助鱼儿恢复体力。
04 治疗决策与流程参考
为了让您更清晰地掌握整个过程,可以参考以下简要决策流程:
05 重要提醒与预防措施
-
关于升温:升温是治疗的关键,但并非所有鱼都能耐受30℃高温(如一些冷水鱼)。请根据饲养鱼种灵活调整,核心原则是比原水温显著提高(如提高4-5℃)。
-
关于用药:
-
切勿滥用抗生素:白点病是寄生虫引起,抗生素无效。
-
铜敏感生物:许多无脊椎动物(虾、螺)对含铜药物(如硫酸铜)极其敏感,治疗前需移除。
-
剂量安全:宁少勿多,首次用药可从推荐剂量下限开始。
-
-
预防胜于治疗:
-
新鱼严格检疫:新鱼入缸前,隔离观察至少2周。
-
稳定水质与温度:避免水温剧烈波动,这是诱发白点病的主要环境因素。
-
增强鱼只体质:提供营养均衡的饲料,维护优良水质。
-
总结来说,白点病虽烦人但并不可怕。 它就像鱼的一次“重感冒”,通过科学的“升温+药物”治疗,并辅以精心的护理,绝大多数情况下都能完全康复。保持耐心和细心,你的爱鱼一定能重现光彩。
未经允许不得转载:阿正水族馆 » 鱼身上冒出一个个小白点?别急,这是常见的“白点病”!





如何判断是否需要使用广谱驱虫药进行预防性驱虫?
发现鱼虱或锚头蚤这类大型寄生虫,如何安全摘除?
鱼体表面有透明粘液异常增多,可能是什么问题?
如何治疗由指环虫、三代虫等引起的鳃部或体表寄生虫病?
雷龙鱼频繁蹭缸、急游、抖鳍?当心,它可能正在被寄生虫围攻!
除了白点病,鱼身上这些“灰尘”“绒样”斑点怎么办?一篇说清
白点病:从寄生到治愈的完整揭秘
水霉病如何安全有效地治疗?这份药物与步骤指南请收好
【副业兼职】抖音点赞+关注,轻松完成✅



评论前必须登录!
登陆 注册